引言
价值驱动的项目管理知识体系关注价值的实现,包含了项目管理原则、绩效域、项目生命周期、过程组、10大知识领域和价值交付系统。
在整个生命周期过程中,项目管理者需要始终坚持项目管理原则,通过涵盖10大知识领域的项目管理过程组对项目进行管理,同时需要密切关注干系人、团队、开发方法和生命周期、规划、项目工作、交付、测量、不确定性这8个与绩效密切相关的因素,我们称之为绩效域。
通过这8个绩效域帮助项目在系统内运作,实现价值交付系统的功能,为组织及其干系人创造价值,从而实现组织的战略和目标。
原则是战略、决策和问题解决的基本指导准则
绩效域代表着一组能有效地交付项目成果且至关重要的相关活动
项目绩效域是一组对有效地交付项目成果至关重要的相关活动。
项目绩效域是相互作用、相互关联和相互依赖的焦点领域,它们可以协调一致地实现预期的项目成果。
绩效域在整个项目期间同时运行。
这些焦点领域不能当做孤立的工作加以处理,因为它们相互重叠且相互关联。
每个项目中各个绩效域之间相互关联的方式各不相同,但这些方式存在于每个项目之中。
每个绩效域中开展的具体活动由组织的背景、项目、可交付物、项目团队、干系人和其他因素确定。
引言(重点)
干系人绩效域涉及与干系人相关的活动和职能。
在项目整个生命周期过程中,有效执行本绩效域可以实现的预期目标主要包含:
与干系人建立高效的工作关系;
干系人认同项目目标;
支持项目的干系人提高了满意度,并从中收益;
反对项目的干系人没有对项目产生负面影响。
在项目整个生命周期过程中,为了有效执行干系人绩效域,项目经理需要重点促进干系人的参与。
干系人参与
干系人参与包括实施相关策略和行动,促进干系人富有成效地参与。
干系人参与活动始于项目开始之前或项目开始之时,并在整个项目期间持续进行。
很多项目工作都是围绕着促进干系人参与、与干系人进行沟通而展开的,干系人会参与到项目的很多方面,某些干系人可以帮助减少项目的不确定性,而有些干系人则可能导致不确定性的增加。
干系人主要参与的项目工作包括:
1、为项目团队定义需求和范围,并对其进行优先级排序;
2、参与并制定规划;
3、确定项目可交付物和项目成果的验收和质量标准;
4、客户高层管理人员、项目管理办公室领导或项目集经理等干系人将重点关注项目及其可交付物绩效的测量。
引言(重点)
团队绩效域涉及项目团队人员有关的活动和职能。
在项目整个生命周期过程中,有效执行本绩效域可以实现预期目标,主要包含:
共享责任;
建立高绩效团队;
所有团队成员都展现出相应的领导力和人际关系技能。
在项目整个生命周期过程中,为了有效执行团队绩效域,项目经理需要重点关注:项目团队文化、高绩效项目团队和领导力技能。
项目经理是形成和维护一个安全、尊重、无偏见的环境的关键。
项目团队在这样的环境中能够坦诚沟通。
透明
诚信
尊重
积极的讨论
支持
勇气
庆祝成功
开诚布公的沟通
共识
共享责任
信任
协作
适应性
韧性
赋能
认可
建立和维护愿景
批判性思维
激励
人际关系技能
自我意识
自我管理
社交意识
社交技能
沟通时要开诚布公,对人要表现出尊重
聚焦于问题,不是针对人
聚焦于当前和未来,而不是过去
一起寻找备选方案
团队绩效域聚焦于项目经理和项目团队成员在整个项目生命周期过程中的技能,这些技能已融入项目的其他各个方面,在整个项目期间项目团队成员都需要全程展现团队相关的领导力素质和技能。
例如,在进行规划时和干系人沟通项目愿景和收益;在参与项目工作时运用批判性思维解决问题和决策;在整个规划绩效域和测最绩效域中都要聚焦于团队绩效;应用团队相关技能。
引言(重点)
开发方法和生命周期绩效域涉及与项目的开发方法、节奏和生命周期相关的活动和职能。
在项目整个生命周期过程中,有效执行本绩效域可以实现预期目标,主要包含:
开发方法与项目可交付物相符合;
将项目交付与干系人价值紧密关联;
项目生命周期由促进交付节奏的项目阶段和产生项目交付物所需的开发方法组成。
在项目整个生命周期过程中,为了有效执行开发方法和生命周期绩效域,项目经理需要重点关注:交付节奏、开发方法及其选择、协调交付节奏和开发方法及生命周期。
开发、节奏和生命周期之间的关系
项目可交付物的类型决定了如何进行开发。可交付物的类型和开发方法会影响项目交付的次数和节奏。可交付物的开发方法和所期望的交付节奏决定了项目生命周期及其阶段。
可交付物 <-1-> 开发方法 <-2-> 交付节奏 <-3-> 生命周期
项目可交付物的时间安排和频率;
项目可以一次性交付、多次交付、定期交付、持续交付。
一次性交付的项目只在项目结束时交付。例如,对于流程再造项目只在项目结束时进行交付,在项目接近收尾、新过程推出之前,可能不会进行任何交付。
一个项目可能包含多个组件,这些组件会在整个项目期间的不同时间交付,因此有些项目会进行多次交付。例如,新药开发项目可能会进行多次交付:临床前建议、第1阶段临床试验结果、第2阶段临床试验结果、第3阶段临床试验结果、注册和上市,在此示例中,交付是按顺序进行的。有些项目的交付是单独而非按顺序进行的,例如,更新建筑安全措施的项目,交付物可能包括进入建筑的物理屏障、新工作证、新密码门禁盘等,每件交付物都是单独交付的,无须按特定顺序交付。所有交付物都应在项目最终完成之前交付完毕。
定期交付与多次交付非常相似,但定期交付是按固定的交付计划进行,例如每月或每两个月交付一次。新的软件应用程序可能每两周进行一次内部交付,然后定期向市场发布。
持续交付是将项目特性增量交付给客户,通常通过使用小批量工作和自动化技术完成。持续交付可用于数字化产品,从产品管理的角度看,持续交付聚焦于在整个产品生命周期内产生的收益和价值。持续交付中可能存在许多开发周期和维护活动,这种交付类型更适合于人员稳定的项目团队。
CI (Continuous Integration)
持续集成是一种开发实践,它倡导团队成员需要频繁的集成他们的工作,每次集成都通过自动化构建(包括编译、构建、自动化测试)来验证,从而尽快地发现集成中的错误。让正在开发的软件始终处于可工作状态,让产品可以快速迭代,同时还能保持高质量。
CD (Continuous Delivery)
持续交付是持续集成的延伸或者看作持续集成的下一步,它将集成后的代码部署到类生产环境,确保可以以可持续的方式快速向客户发布新的更改。如果代码没有问题,可以继续手工部署到生产环境中。它强调的是,不管怎么更新,软件是随时随地可以交付的。
CD (Continuous Deployment)
持续部署是持续交付的下一步,在持续交付的基础上,由开发人员或运维人员自助式的定期向生产环境部署稳定的构建版本,持续部署的目标是代码在任何时刻都是可部署的,并可自动进入到生产环境。
持续交付是指团队确保每个变更可以部署至生产环境,但也许并不需要实际部署。
持续部署是指每个变更可以自动部署到生产环境。
只有成功实现持续交付的前提下,才能进行持续部署。
开发方法是在项目生命周期内创建和演变产品、服务或结果的方法
在项目并始时就可以定义、收集和分析项目和产品需求;
范围、进度、成本、资源需要和风险可以在早期明确并且相对稳定;
能够在项目早期降低不确定性的水平,并提前完成大部分规划工作;
大多数项目工作都遵循临近项目并始时制定的计划;
可借鉴以前类似项目的模板。
适应型方法的特点概括为:
需求高度不确定性/易变性;
项目开始时确立明确的愿景,最初的已知需求会根据用户反馈、环境或意外事件来完善、详细说明、更改或替换。
适应型方法包括迭代型方法和增量型方法。
迭代会缩短,产品更有可能根据干系人反馈进行演变。
敏捷方法可以被视为具有适应性。
适应型方法。适应型方法在项目开始时确立了明确的愿景,之后在项目进行过程中在最初已知需求基础上,按照用户反馈、环境或意外事件来不断完善、说明、更改或替换。当需面临高度的不确定性和易变性,且在整个项目期间不断变化时,适合采用适应型方法。适应型方法通常也会运用迭代型方法和增量型方法,只不过相比混合型方法,适应型方法的迭代周期会更短,频率会更快,产品会根据干系人反馈不断演变。
敏捷方法可以视为一种适应性方法。某些敏捷方法需要一至两周的短时迭代,而且在每个迭代结束时展示所取得的成果。项目团队积极参与每次迭代的规划,根据优先级确定的待办事项列表来决定可以实现的目标和范围,估算所涉及的工作,并在整个迭代期间进行协作,以不断确定范围并实现目标。
应用示例:社区中心需要建设一个网站,社区成员可以通过计算机、手机或平板电脑访问网站信息。项目可以预先定义高层级需求、设计页面布局,并在网站上部署一组初始信息,用户和内部干系人将提供待办事项列表的内容。项目团队对待办事项列表进行优先级排序,开发并部署新内容。随着新需求和新范围的出现,团队会对该工作进行估算,并完成工作:一旦经过测试,就向干系人展示该工作成果,如果获得批准,工作成果将部署到网站上。
混合型开发方法是适应型方法和预测型方法的结合体;
比预测型方法更具适应性,不如纯粹的适应型方法的适应性强;
混合型方法通常使用迭代型开发方法或增量型开发方法;
迭代型方法对于澄清需求和调查各种选项非常有用。在最后一个迭代之前,迭代型方法可以完成可接受的全部功能;
增量型方法是用于在一系列迭代过程中生成可交付物。每个迭代都会在预先确定的时间期限(时间盒)内增加功能。
该可交付物包含的功能只有在最后一个迭代结束后才被视为已完成。
增量型(每次构建一部分)
迭代型(多次循环、不断细化)
混合型
预研阶段,用敏捷去验证需求
正式开发阶段,用瀑布来加强计划性和控制力
for example
假设手机研发,分成软件子项目、硬件子项目。
软件部分,用敏捷方法;硬件部分,用瀑布方法。
产品、服务或成果,项目和组织都会影响开发方法的选择。
选择开发方法的考虑因素
侧重:产品、服务或结果
创新程度
需求稳定性
范围稳定性
变更的难易程度
交付选项方案
风险
安全需求
法规
侧重:项目。影响开发方法的项目相关的因素包括:
干系人
进度制约因素
资金可用情况
侧重:组织。影响开发方法的组织相关的因素包括:
组织结构
文化
组织能力
项目团队的规模和所处位置
以前文混合型方法中描述的社区中心项目为例,在该例中,共有4种产品和服务:建筑物、社区行动巡查培训、老年人服务和网站。
某新社区中心开发项目
建造新社区中心的场地和设施。
社区中心开发和部署一个提供老年人服务的项目。例如,“上门送餐服务”计划,随后可提供交通服务、集体出游和活动、看护者关怀、成人日间护理及诸如此类的服务,每项服务都将单独实施,并可在各自完成时进行部署。每项额外的服务都会改善和增加面向社区提供的老年人服务。
社区中心需要一个网站,以便社区成员可以通过自己的家庭计算机、电话或平板电脑访问信息。可以预先定义高层级需求、设计和页面布局。并在网站上部署一组初始信息。用户反馈、新服务和内部干系人需要将为待办事项列表提供内容。将待办事项列表信息优先级排序,网络团队将开发并部署新内容。随着新需求和新范围的出现,团队会对该工作进行估算,并完成工作;一旦经过测试,就将向干系人展示该工作成果,如果获得批准,工作成果将部署到网站上。
为社区行动巡查志愿者安排培训(CPA培训)。培训内容由基础培训、后勤培训和巡查培训几个版块构成,可以由不同人员负责开发。开发时可以采用多个模块同时进行的方式,也可以先开发一个模块、收集反馈,然后再开发后续模块。但只有在所有模块均开发完毕并直进行了集成与部署后,社区行动巡查培训方案才算是开发完成。
社区中心项目可能的生命周期如下图所示。启动和计划阶段是按顺序进行的。开发、测试和部署这几个阶段可能会相互重叠,不同的可交付物将在不同的时间进行开发、测试和部署,而某些可交付物会进行多次交付。图中展开了开发阶段,展示了不同的时间安排和交付节奏。测试阶段的节奏将遵循开发阶段的节奏。交付将在部署阶段显示。
开发方法和生命周期绩效域与其他绩效域的相互作用:
如果一个可交付物存在要与干系人验收相关的大量风险,则可能会选择迭代方法,向市场发布最小可行产品,以便在开发其他特性和功能之前获得反馈;
所选的生命周期会影响进行规划的方式,预测型生命周期会提前进行大部分规划工作,项目进展中使用滚动式规划和渐进明细来重新规划,随着威胁和机会的发生,计划也会得到更新;
开发方法和交付节奏是减少项目不确定性的方法,如果一个可交付物存在与监管要求相关的大量风险,则可能会选择预测型方法进行额外测试、文档编写,并采用健全的流程和程序;
在考虑交付节奏和并发方法时,并发方法和生命周期绩效域与交付绩效域的关注点会有很多重叠,交付节奏是确保实际项目的价值交付和可行性规划保持一致的主要因素之一;
在项目团队能力和项目团队领导力技能方面,项目工作绩效域、团队绩效域与开发方法和生命周期绩效域会相互作用,项目团队的工作方式和项目经理的风格会因开发方法的不同而存在很大差异。采用预测型方法时,通常需要更加重视预先规划、测量和控制,适应型方法(特别是在使用敏捷方法时)需要更多的服务型领导风格,而直可能会形成自我管理的项目团队。
引言(重点)
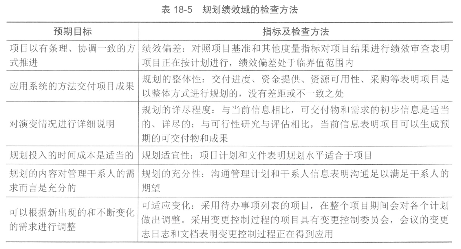
规划绩效域涉及整个项目期间组织与协调相关的活动与职能,这些活动和职能是最终交付项目和成果所必须的。
在项目整个生命周期过程中,有效执行本绩效域可以实现预期目标,主要包含:
项目以有条理、协调一致的方式推进;
应用系统的方法交付项目成果;
对演变情况进行详细说明;
规划投入的时间成本是适当的;
规划的内容对管理干系人的需求而言是充分的;
可以根据新出现的和不断变化的需求进行调整。
在项目整个生命周期过程中,为了有效执行规划绩效域,项目经理需要重点关注:规划的影响因素、项目估算、项目团队组成和结构规划沟通规划、实物资源规划、采购规划、变更规划、度量指标和一致性。
开发方法
项目可交付物
组织需求
市场条件
法律或法规限制
规划需要对工作投入、持续时间、成本、人员和实物资源进行估算。
估算是对某一变量的可能数值或结果的定量评估,如项目成本、资源、人力投入或持续时间。
随着项目的发展,估算可能会根据当前的信息和情况而变化。
区间
准确度
精确度
信心
规划项目团队的组成和结构时,首先要确定完成项目工作所需的技能组合,包括技能、熟练程度和类似项目的经验。
在针对项目团队进行规划时,项目经理需要考虑项目团队在同一地点开展工作的优势和必要性。在同一个房间工作的小型项目团队能够利用渗透式沟通,在问题出现时及时将其解决。项目团队成员位与不同地点,通过虚拟方式开展工作需要花费更多时间,并需要借用技术手段。如果需要聘请组织外部的人员,项目经理需要对比收益和成本,在所需技能给项目带来的收益和产生的成本之间进行权衡。
沟通规划会与干系人识别、分析、优先级排序和参与的内容有所重叠。
沟通在争取干系人有效参与方面是最重要的因素。
为项目规划沟通时需要考虑以下因素:
谁需要信息?
每个干系人需要哪些信息?
为什么要与干系人共享信息?
提供信息的最佳方式是什么?
何时以及多久需要一次信息?
谁拥有所需要的信息?
可能存在不同类别的信息,例如内部信息和外部信息,敏感信息和公开信息,或者一般信息和详细信息。
分析干系人、信息需求和信息类别为制定项目的沟通过程和计划奠定了基础。
实物资源可以包括材料、设备、软件、测试环境、许可证等。
实物资源规划涉及估算以及供应链、物流和管理。
拥有大量实物资源的项目(例如工程和建筑项目)将需要为采购活动制定计划,以获取资源。
规划实物资源包括考虑到材料交付、移动、存储和处置的提前期,以及跟踪从抵达现场到交付集成产品的材料库存的手段。
其项目需要大量实物材料的项目团队,会从战略角度思考和规划从订单到交付再到使用的时间安排,这可能包括评估批量订购对比存储成本、全球物流、可持续性,以及将实物资产与项目的其余部分进行整合管理。
采购可以在项目期间的任何时候进行。但预先规划有助于设定期望,确保采购过程顶利进行。
一旦了解了高层级范围,项目团队就会进行自制或外购分析。这包括确定将在内部开发的可交付物和服务,以及将从外部资源购买的可交付物和服务。这些信息会影响项目团队和进度计划。
合同签订专业人士需要事先了解所需货物类型、何时需要这些货物以及所采购货物或服务所需的任何技术规范。
整个项目期间会发生很多变更。某些变更是因发生风险事件或项目环境变化而导致的,有些则是基于对需求的深入了解,而其他变更则是由于客户请求或其他原因造成的。
项目团队应制定相关流程,以便在整个项目期间可以调整计划。
这可能包括采取变更控制流程、重新确定待办事项列表的优先级排序,或者重新确定项目基准等形式。
具有合同要素的项目可能需要遵循已定义的合同变更流程。
项目进行过程中,规划、交付和度量工作之间存在自然的联系,这种联系就是度量指标。
确定度量指标、基准和临界值,以及确定测试和评估方法及流程是规划绩效域的重要工作。
规划绩效域通过度量指标、基准和测试流程与度量绩效域相关联,这些都被作为评估实际绩效是否存在偏差的依据。
制定度量指标包括设定临界值,确定度量目标和度量频率,指明工作绩效是否符合预期、与预期绩效正向或负向偏离的趋势、是否不可接受,度量目标的原则是“只测量重要的东西”。
在整个项目生命周期过程中,要保证规划和实际的一致性。例如,交付物需要与需求一致,物流计划需要与材料和交付需求一致,测试计划需要与质量和交付需求保持一致等。
无论规划的时间安排、频率和程度如何,项目的各个方面都需要保持一致且为一个完整整体。
某个项目可能与一个项目集或其他项目并行实施,则该项目工作的时间安排应与相关项目的工作和组织中其他业务工作的需要保持一致。大型项目可以将规划成果整合到一个大的项目管理计划中。
规划会在整个项目生命周期过程中进行,并与其他各个绩效域相互整合:
在项目开始时,会确定预期成果,并制订实现这些成果的高层级计划。根据选定的开发方法和生命周期,可以提前进行详细的规划,在项目进行中可根据实际情况对计划做出调整。
在项目团队规划如何应对不确定性和风险时,不确定性绩效域和规划绩效域会相互作用。
在整个项目执行过程中,规划将指导项目工作、成果和价值的交付。项目团队和干系人将制定度量指标,并将绩效与计划进行比较,需要时可能会修订计划或制订新计划。项目团队成员、环境和项目的细节会影响项目团队有效合作以及干系人的积极参与。
引言(重点)
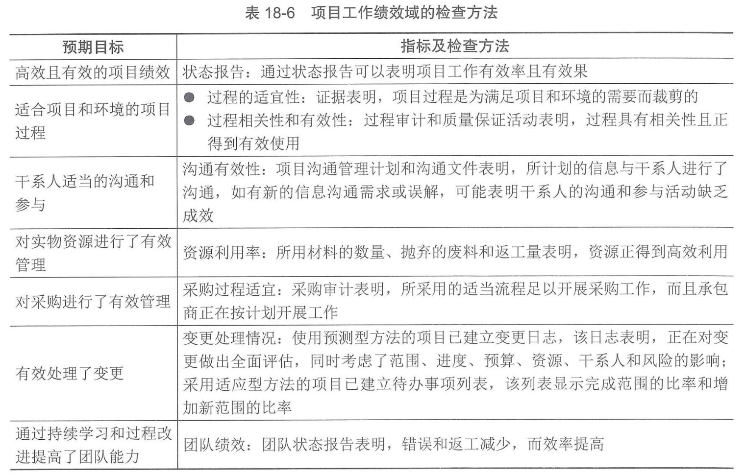
项目工作绩效域涉及项目工作相关的活动和职能。项目工作可使项目团队保持专注,并使项目活动顺利进行。
在项目整个生命周期过程中,有效执行本绩效域可以实现预期目标,主要包含:
高效且有效的项目绩效;
适合项目和环境的项目过程;
干系人适当的沟通和参与;
对实物资源进行了有效管理;
对采购进行了有效管理;
有效处理了变更;
通过持续学习和过程改进提高了团队能力。
项目经理需要重点关注:项目过程、项目制约因素、专注于工作过程和能力、管理沟通和参与、管理实物资源、处理采购事宜、监督新工作和变更、学习与持续改进。
项目经理和项目团队应建立并定期审查项目团队用于开展工作的过程。
过程中是否存在瓶颈?工作是否以预期速度进行?是否存在阻碍进展的障碍因素?
优化环境过程的方法包括:
精益生产方法。精益生产利用价值流图等技术来测量增值活动和非增值活动之间的比率。
回顾会议或经验教训。这些会议使项目团队有机会审查其工作方式,并建议变更以改善流程和效率。
下一笔资金最好花在哪里?提出此问题有助于项目团队确定他们应该继续执行当前任务,还是进入下一项活动,以优化价值交付。
除了有效率之外,过程还应该有效果。
这意味着,除了产生预期成果外,它们还需要遵守质量要求、法规、标准和组织政策。
过程评估可以包括过程审计和质量保证活动,以确保相关过程正得到遵循,并在实现预期成果。
非增值工作示例。
项目管理办公室(PMO)希望跟踪项目团队成员正在开展的工作类型。PMO要求项目团队在时间表上按特定类别记录他们正在开展的工作类型。项目团队对自已的时间进行归类和记录所花费的时间可被视为非增值工作。
制约因素:固定交付日期、遵守法规、预先确定的预算、质量政策、三重底线等。
在整个项目期间,制约因素可能会发生变化。新的干系人需求可能需要延展进度和增加预算。削减预算可能需要放宽质量要求或缩小范围。
应平衡这些不断变化的制约因素,同时保持干系人的满意度,这是一项持续进行的项目活动。
这可能包括与客户、发起人或产品负责人开会,以提出备选方案和说明其含义。
项目经理有责任评估和平衡项目团队的专注点和注意力。
这涉及根据交付目标对项目进展的短期和长期预测做出评估。
领导项目团队包括平衡工作量和评估项目团队成员是否对其工作满意,从而使他们保持被激励。
聚焦生产(交付价值)。
保护项目团队的生产能力(项目团队的健康和满意度)。
大部分项目工作都与沟通和参与息息相关。
除了需要进行口头和书面沟通外,沟通还涉及正式和非正式沟通。
可以在会议、对话中以及通过从电子存储库中提取信息的方式,来收集信息。一旦收集完毕,信息就会按照项目管理沟通计划的说明进行分发。
在日常工作中,有人会提出特别沟通请求,要求提供信息、演示文稿、报告和其他形式的材料。
大量特别沟通请求可能表明,沟通规划不足以满足干系人的需要。
有些项目需要第三方提供材料和用品。
规划、订购、运输、存储、跟踪和控制这些实物资源可能需要投入大量时间和精力。
大量实物资源需要一个集成化的物流系统。
物流计划描述了如何在项目中实施公司政策。
支持性文档包括关于材料类型的估算、估算依据、一段时间内的预期使用量、等级规范以及交付时间和地点。
采购可以涵盖从材料、资本设备和用品到解决方案、劳动力和服务的所有内容。
在大多数组织中,项目经理没有签订合同的权限。相反,他们会与合同签约官或在合同、法律和法规方面具有专业知识的其他人员共同开展工作。
组织通常具有与采购相关的严格政策和程序,确定谁有权限签订合同、职权限制以及应遵循的流程和程序。
在进行采购之前,项目经理和拥有相关技术资质的项目团队成员会与合同签订专业人士合作,制定建议邀请书(RFP)、工作说明书(SOW)、条款和条件以及其他必要的招标文件。
适应型项目中,可以预期到工作会有所演变和调整。因此,可以根据需要将新工作增加到产品待办事项列表中。
对于增加范围、对预算的影响以及项目团队成员可用性,项目经理会与产品负责人合作,管理这方面的期望。
产品负责人会持续对项目待办事项列表进行优先级排序,以便完成优先级高的事项。
如果进度或预算受到限制,当优先级最高的事项交付完毕,产品负责人即可认为项目已完成。
在预测型项目中,项目团队会积极管理工作变更,以确保范围基准中仅包含已批准的变更。
然后,对范围的任何变更都将伴随对人员、资源、进度和预算的适当变更。
任何变更请求都应伴随对因范围扩大或变更而造成的任何新风险的评估。
项目经理应与变更控制委员会和变更的请求者合作,通过变更控制流程指导变更请求。
已批准的变更会被整合到适用的项目规划文件、产品待办事项列表和项目范围中,也会与适合的干系人沟通这些变更。
项目团队可能会定期开会,以确定他们未来在哪些方面可以做得更好,以及他们如何在即将到来的迭代中对过程做出改进和提出质疑(回顾)。
知识管理
显性知识和隐形知识
项目工作绩效域与项目的其他绩效域相互作用,而且对其他绩效域具有促进作用:
项目工作可促进并支持有效率且有效果的规划、交付和度最;
项目工作可为项目团队互动和干系人参与提供有效的环境;
项目工作可为驾驭不确定性、模糊性和复杂性提供支持,平衡其他项目制约因素。
引言(重点)
交付绩效域涉及与交付项目相关的活动和职能。
在项目整个生命周期过程中,有效执行本绩效域可以实现预期目标,主要包含:
项目有助干实现业务目标和战略;
项目实现了预期成果;
在预定时间内实现了项目收益;
项目团队对需求有清晰的理解;
干系人接受项目可交付物和成果,并对其满意。
在项目整个生命周期过程中,为了有效执行交付绩效域,项目经理需要重点关注价值的交付、可交付物、质量。
对于其使用的开发方法支持在整个项目生命周期内发布可交付物的项目,可以在项目期间开始向业务、客户或其他干系人交付价值。
在项目生命周期结束时交付大量可交付物的项目会在初始部署后产生价值。
在原先的项目结束后的很长时间内,往往还可以继续获得商业价值。
通常,较长的产品和项目集生命期用于测量早期项目带来的收益和价值。
商业论证文件通常会提供商业理由和对项目预期商业价值的预测。
示例包括具有详细估算投资回报的商业论证文件,或是描述问题、解决方案、收入流和成本结构等高层级要素的精益创业画布。
这些商业文件说明了项目成果如何与组织的商业目标保持一致。
项目授权文件试图量化项目的预期成果,以使进行定期测量。
这些文件可能包括详细的基准计划或高层级路线图,这些计划或路线图会概述项目生命周期、主要发布、关键可交付物、评审和其他顶层信息。
可交付物是指项目的临时或最终的产品、服务或结果。
可交付物有助于取得项目所要实现的成果。
可交付物反映了干系人需求、范围和质量,以及对利润、人员和地球环境的长期影响。
for example
需求清单
任务清单
项目周报
专题报告
需求分析
详细设计
正式发布
…
清晰。只有一种解释需求的方式。
简洁。要用尽可能少的文字表述需求。
可核实。有一种方法可以核实需求是否已得到满足。
一致性。没有相互矛盾的需求。
完整。整组需求代表了当前项目或产品需要的全部。
可跟踪。每个需求都可以由一个唯一的标识码来识别。
对于没有预先明确定义需求的项目,可以使用原型、演示、故事板和模型来演变需求。
这些情况下,干系人更有可能采取“眼见为实”的方法来制定需求。
需求演变常见于使用迭代型、增量型或适应型开发方法的项目。在某些情况下,会产生改变需求的新机会。
无论需求是否是已预先记录的,不断演变的,还是后来发现的,都需要对其进行管理。
无效的需求管理可能导致返工、范围蔓延、客户不满意、预算超支、进度延迟和总体项目失败。
许多项目都设有一名需求管理的负责人。此人可以担任商业分析师、产品负责人、价值工程师或其他职务。
需求管理人员可以使用专用软件、待办事项列表、索引卡、跟踪矩阵或其他方法来确保需求灵活性与稳定性之间处于适当的水平,并且新的和不断变化的需求得到所有相关干系人的同意,
交付不仅仅只是范围和需求。
范围和需求聚焦于需要交付的内容。质量聚焦于需要达到的绩效水平。
质量需求可能会反映在完成标准、完成的定义、工作说明书或需求文件中。
与质量相关的很多成本都是由发起组织承担的,并反映在政策、程序和工作过程中。
例如,治理如何执行工作的组织政策和规定工作过程的程序,通常是组织质量政策的一部分。
尽管管理费用、培训和过程审计的成本是由项目使用的,但它们却由组织承担。
在各个项目中,必须在过程和产品的质量需要与满足这些需要的相关成本之间取得平衡。
发现缺陷的时间越晚,纠正缺陷的成本就越高。
这是因为设计和开发工作通常已经基于有缺陷的组件而进行。
此外,随着生命周期的进展,活动的调整成本有所增加,因为更多的干系人会受到影响。
变更成本曲线可以描述这种现象。
交付绩效域是在规划绩效域中所执行所有工作的终点。
交付节奏基于开发方法和生命周期绩效域中工作的结构方式。
项目工作绩效域通过建立各种过程、管理实物资源、管理采购等促使交付工作。
项目团队成员在此绩效域中执行工作,工作性质会影响项目团队驾驭不确定性的方式。
引言(重点)
度量绩效域涉及评估项目绩效和采取应对措施相关的活动和职能。度量是评估项目绩效,并采取适当的应对措施,以保持最佳项目绩效的过程。
在项目整个生命周期过程中,有效执行本绩效域可以实现预期目标,主要包含:
对项目状况充分理解;
数据充分,可支持决策;
及时采取行动,确保项目最佳绩效;
能够基于预测和评估作出决策,实现目标并产生价值。
项目经理需要重点关注:制定有效的度量指标、度量内容及相应指标、展示度量信息和结果、度量陷阱、基与度量进行诊断、持续改进。
制定有效的测量指标有助于确保对正确的事情进行测量并向干系人报告。
有效的测量指标允许跟踪、评估和报告相关信息,该信息能够沟通项目状态、有助于改善项目绩效,并降低绩效恶化的可能性。
这些测量指标使项目团队能够利用相关信息及时做出决策并采取有效行动。
项目的关键绩效指标(KPI)是用于评估项目成功与否的可量化测量指标。
KPI有两种类型:提前指标和滞后指标。
提前指标
提前指标可预测项目的变化或趋势。如果变化或趋势不利,项目团队将评估提前指标测量的根本原因,并采取行动扭转这一趋势。提前指标可以降低项目的绩效风险。
提前指标可以量化,如项目规模或待办事项列表中正在进展的事项的数量,其他提前指标更难以量化,但它们可提供潜在问题的预警信号,风险管理过程缺乏、干系人未到位或没有参与、或者项目成功标准定义不明确,这些都是项目绩效可能面临风险的提前指标的示例。
滞后指标
滞后指标可测量项目可交付物或事件。它们在事后提供信息,滞后指标反映的是过去的绩效或状况。滞后指标比提前指标更容易测量,示例包括已完成的可交付物的数量、进度偏差或成本偏差以及所消耗资源的数量。
滞后指标也可用于寻找成果与环境变量之间的相关性,例如,显示进度偏差的滞后指标可表明与项目团队成员不满意度的相关性。这种相关性可以帮助项目团队找到根本原因,如果唯一的测量指标是进度状态,则根本原因可能并不明显。
测量需要投入时间和精力,否则时间和精力可能会花在其他生产性工作上。因此,项目团队只应测量具有相关性的内容,并应确保度量指标是有用的。有效的度量指标(或称为 SMART 标准)的特征包括:
具体的。针对要测量的内容,测量指标是具体的。示例包括缺陷数量、已修复的缺陷或修复缺陷平均花费的时间。
有意义的。测量指标应与商业论证、基准或需求相关。测量未达到目标或未提高绩效的产品属性或者项目绩效并非有效。
可实现的。在人员、技术和环境既定的情况下,目标是可以实现的。
具有相关性。测量指标应该具有相关性。测量指标提供的信息应能带来价值,并考虑到具有实际价值的信息。
具有及时性。有用的测量指标具有及时性。旧信息不如新信息有用。前瞻性信息(例如新兴趋势)可以帮助项目团队改变方向并做出更好的决策。
| code | name | desc |
|---|---|---|
| Specific | 具体的 | 别瞎扯淡,你到底要干什么? |
| Measurable | 可衡量的 | 要弄成个啥样,直说! |
| Attainable | 可达到的 | 我不是超人,靠谱点! |
| Relevant | 相关性的 | 这跟我有关系吗?大哥 |
| Time-based | 有时限的 | 啥时候搞定?说吧 |
for example
反例:特别「不SMART」的工作安排:“给我做一个团建方案”
正例:「SMART」的工作安排:“明天下班前,做一个预算1万元内、15人、1天的团建方案”
一个有效的学习目标
Effective Learning Objective

测量内容、参数和测量方法取决于项目目标、预期成果以及开展项目的环境。
常见的度量指标类别包括:
可交付物度量指标
交付
基准绩效
资源
价值
干系人
预测
一组平衡的测量标准有助于让人了解项目及其绩效和成果的整体情况。
根据需要,所交付的产品、服务或结果决定了有用的测量指标。常用的测量指标包括:
有关错误或缺陷的信息。此测量指标包括缺陷的来源、识别的缺陷数量和已解决的缺陷数量。
绩效测量指标。绩效测量指标可描述与系统运行相关的物理或功能属性。其中的示例包括尺寸、重量、容量、准确度、可靠性、效率和类似的绩效测量指标。
技术绩效测量指标。使用量化的技术绩效测量指标,确保系统组件符合技术要求。它们为实现技术解决方案的进展提供了洞察。
交付测量指标与在制品相关联,这些测量指标经常在适应型方法的项目中使用。
在制品。此测量指标可表明任何特定时间正在处理的工作事项的数量。它用于帮助项目团队将正在进行的工作事项的数量限制到可管理的规模。
提前期。此测量指标可表明从故事或工作块进入待办事项列表到迭代或发布结束的实际消耗时间量,提前期越短,过程越有效,项目团队越富有成效。
周期时间。周期时间与提前期相关,表明项目团队完成任务所需的时间量。周期时间越短,项目团队越富有成效。如果工作用时相对稳定,那么就可以更好地预测未来的工作速度。
队列大小。此测量指标用于跟踪队列中事项的数量,可以将此度量指标与在制品限值进行比较。利特尔法则说明,队列大小与事项进入队列的比率和队列中工作事项的完成率成正比,我们可以通过测量在制品并预测未来的工作完成情况来深入了解完成时间。
批量大小。批量大小可测量预期在一次迭代中完成工作的估算量(人力投入量、故事点等)。
过程效率。过程效率是精益系统中使用的一种优化工作流程的比率。此测量指标可计算增值时间和非增值活动二者的比率。正在等待的任务会增加非增值时间,正在开发或正在核实的任务代表着增值时间。这一比率越高,过程效率越高。
最常见的基准是成本和进度。
跟踪范围或技术基准的项目可以使用可交付物测量指标中的信息。
大多数进度测量指标会根据以下相关的计划绩效来跟踪实际绩效:
开始日期和完成日期。将实际开始日期与计划开始日期进行比较,并将实际完成日期与计划完成日期进行比较,可以测量工作按计划完成的程度。即使工作不在项目的关键路径上,延迟的开始日期和完成日期也表明项目未按计划执行。
人力投入和持续时间。实际人力投入和持续时间与计划人力投入和持续时间相比较,可表明工作量估算和工作所需时间估算是否有效。
进度偏差(SV),通过查看关键路径上的绩效来确定简单的进度偏差。
进度绩效指数(SPI),进度绩效指数是一种挣值管理测量指标,可表明计划工作的执行效率。
特性完成率。在频繁审查期间,检查特性验收比率有助于评估进展情况,并估算完成日期和成本。
常见的成本测量指标包括:
与计划成本相比的实际成本。此成本测量指标将实际人工或资源的成本与估算成本进行比较。此术语也可称为燃烧率。
成本偏差(CV)。通过比较可交付物的实际成本和估算成本来确定简单的成本偏差。
成本绩效指数(CPI),一种挣值管理测量指标,可表明相对于工作的预算成本,执行工作的效率。
资源测量指标可能是成本测量指标的子集,因为资源偏差经常导致成本偏差。
这两个测量指标可评估价格偏差和利用率偏差。这些测量指标包括:
与实际资源利用率相比的计划资源利用率。此测量指标将资源的实际利用率与估算利用率进行比较。利用率偏差可通过从实际利用率中减去计划利用率计算得出。
与实际资源成本相比的计划资源成本。此测量指标将资源的实际成本与估算成本进行比较。价格偏差可通过从实际成本中减去估算成本计算得出。
商业价值测量指标用于确保项目可交付物与商业论证和收益实现计划保持一致。商业价值有许多方面,包括财务的和非财务的。
测量财务的商业价值的度量指标包括:
成本效益比。这是针对具有初始成本的投资的预期现值的测量指标。成本效益比用于确定项目的成本是否超过其收益。如果成本高于收益,结果将大手1.0,在这种情况下,除非有监管、社会利益或其他原因来做该项目,否则不应考虑该项目。一个类似的测量指标是效益成本比,如果比率大于1.0,则应考虑该项目。
与实际收益交付相比的计划收益交付。作为商业论证的一部分,组织可以把价值确定为做该项目将交付的收益。对于预期在项目生命周期内交付收益的项目,测量所交付的收益和这些收益的价值,然后将这些信息与商业论证进行比较,可以提供信息用以证明继续开展项目,或在某些情况下取消项目的合理性。
投资回报率(ROI)。ROI是一种将财务回报金额与成本相比较的测量指标,它通常是作为开展项目决策的一种输入而开发的。在整个项目生命周期中,可能会在不同时点对ROI进行估算。通过在整个项目期间测量ROI,项目团队可以确定继续投入组织资源是否有意义。
净现值(NPV),NPV是一段时间内资本流入的现值与资本流出的现值之差,通常是在决定开展项目时开发的。通过在整个项目期间测量NPV,项目团队可以确定继续投入组织资源是否有意义。
可以通过调查或推断满意度,或查看有关度量指标来测量干系人满意度。
净推荐值(NPS).净推荐值可测量干系人(通常是客户)原意向他人推荐产品或服务的程度,它的测量区间-100到+100,高净推荐值不仅测量对品牌、产品或服务的满意度,它还是客户忠诚度的指标。
情绪图。情绪图可以跟踪一组非常重要的干系人(项目团队)的情绪或反应。在每天结束时,项目团队成员可以使用颜色、数字或表情符号来表示他们的心情,跟踪项目团队的情绪或单个团队成员的情绪有助于确定潜在问题和需要改进的领域。
士气。由于情绪板可能具有主观性,另一种选项是测量项目团队的士气.这可以逼过问卷调查来完成,即让项目团队成员将他们对以下陈述的认可度打分,分值范围为1到5:我觉得我的工作对取得总体成果做出了责献;我感到自已受到赏识;我对我的项目团队的合作方式感到满意,
离职率。跟踪士气的另一种方法是查看意料之外的项目团队成员的离职率,该离职率高可能表明士气低落。
项目团队通过预测来考虑未来可能发生的情况,以便他们可以考虑并讨论是否相应地调整计划和项目工作。
预测可以是定性的,例如使用专家判断来预测未来会怎么样。在试图了解现在特定事件/条件对未来事件的影响时要考虑它们也可能有因果关系。
定量预测试图利用过去的信息来估算未来发生的情况。
正在收集的测量指标很重要,而使用这些测量指标开展的工作也同样重要。
信息要想有用,就必须及时、容易获取、易于吸收和领会,并加以展示,以便正确表达出与信息相关的不确定性程度。
带有图形的可视化显示可以帮助干系人吸收和理解信息。
显示有关度量指标的大量信息的常见方法是仪表盘。
仪表盘通常以电子方式收集信息并生成描述状态的图表。
仪表盘通常提供高层级数据概要,并允许对起作用的数据进行深入分析。
仪表盘通常包括以信号灯图(也称为RAG图,其中RAG是红黄绿的缩写)、横道图、饼状图和控制图显示的信息。对于超出既定临界值的任何测量指标,都可以使用文本解释。
信息发射源也称为大型可见图表(BVC),是一种可见的实物展示工具,可向组织其他成员提供信息,从而实现及时的知识共享。
在人们可以很容易地看到的地方发布信息,而不是仅包含在进度工具或报告工具中。
BVC应该易于更新,并且应该经常更新。
它们通常是“低科技高触感”,因为它们是手动维护的,而不是电子生成的。
在精益环境中,信息发射源被称为目视管理。目视管理说明了较容易地比较实际和预期绩效的过程,它使用可视化提示来显示一个过程。从要交付的商业价值到已开始的任务,可以对其中所有层级的信息进行目视管理。它们应该是显而易见的,让任何人都能看到。
任务板。任务板是对计划工作的可视化表示,使每个人都能看到各项任务的状态。任务板可以显示已准备就绪并可以开始(待办)的工作、在制品和已完成的工作。
借助任务板,任何人都能一自了然地查看特定任务的状态或每个工作阶段中的任务数。不同颜色的便利贴可以代表不同类型的工作,并且可以使用圆点来显示任务已处于其当前位置的天数。
基于工作流的项目(如使用看板的项目)可以使用这些图表来限制在制品的数量。如果看板中某列的任务接近在制品限值,那么项目团队成员可以对当前工作采取“蜂拥模式”,以帮助那些人来处理使流程减缓的任务。
燃烧图(燃起图或燃尽图)可以显示项目团队的速度。“速度”可测量在预先定义的时间间隔内生成、确认和接受可交付物的生产率。燃起图可以对照预期应完成的工作来跟踪已完成的工作量。燃尽图可以显示剩余故事点的数量或已减少的风险散口的数量。
其他类型的图表。可视化图表还可以包括诸如障碍因素清单之类的信息,该清单描述了完成工作所面临的障碍因素、严重程度以及为应对障碍因素而采取的行动。
项目测量指标有助于项目团队实现项目目标。然而,会存在一些与测量有关的陷阱。认识到这些陷阱有助于最小化其负面影响。
霍桑效应 (Hawthorne effect)。霍桑效应指出,测量某种事物的行动会对行为产生影响。因此,制定度量指标时要慎重。例如,仅测量项目团队可交付物的输出,会鼓励项目团队专注于创建更多数量的可交付物,而不是专注于提供更高客户满意度的可交付物。
虚荣指标 (Vanity metric)。似乎会显示某些结果但不提供决策所需有用信息的测量指标。测量网站的页面访问量不如测量新访问者的数量有用。
士气低落。如果设定了无法实现的测量指标和目标,项目团队的士气可能会因持续未能达到目标而下降。设定拓展性目标和激励人心的测量指标是可以接受的,但人们也希望看到他们的辛勤工作得到认可。不现实或无法实现的目标可能适得其反。
误用度量指标,尽管存在用于测量绩效的度量指标,人们可能会扭曲测量指标或专注于错误的事情。范例包括:
专注不太重要的度量指标,而不是最重要的度量指标;
专注手做好短期测量指标的工作,而以牺牲长期度量指标为代价;
为了改进绩效指标,开展易于完成的无序活动。
确认偏见。作为人类,我们倾尚手寻找并看到支持我们原有观点的信息。这可能会导致我们对数据作出错误解释。
相关性与因果关系对比。解释测量数据的一个常见错误是将两个变量之间的相关性与一个变量导致了另一个变量的因果性混淆起来。例如,看到项目进度落后且预算超支,可能就会推断是预算超支导致了进度问题。这并非真实情况,而且也并非进度落后导致了预算超支。相反,可能还有其他相关因素未考虑进来,例如估算技能、管理变更的能力和积极地管理风险。
针对超出临界值区间的测量指标的计划达成一致是测量的一部分。可以针对各种度量指标(如进度、预算、速度和项目特有的其它测量指标)制定临界值。偏差程度将取决于干系人的风险承受力。
理想情况下,项目团队不应等到突破临界值才采取行动。如果可以通过趋势或新信息预测会超过临界值,项目团队就可以主动解决预期的偏差。
例外计划是在超过临界值或预测时采取的一组商定行动。例外计划不必是正式的,它们可以像召集干系人开会讨论问题一样简单。例外计划的重要性在于讨论问题并针对需要做的事情制定计划,然后持续跟进,确保计划得到实施并确定计划是否有效。
测量和展示数据的目的是学习和改进。为了优化项目绩效和效率,只应测量和报告信息,为了:
使项目团队能够学习:
推动决策;
改进产品或项目绩效的某些方面;
有助于避免问题;
防止绩效下降。
若应用得当,这些测量指标有助于项目团队提高创造商业价值并实现项目目标和绩效目标的能力。
度量绩效域与规划绩效域、项目工作绩效域和交付绩效域相互作用:
规划构成了交付和规划比较的基础;
度量绩效域通过提供最新信息来支持规划绩效域的活动;
在项目团队成员制订计划并创建可度量的可交付物时,团队绩效域和干系人绩效域会相互作用;
当不可预测的事件发生时(无论是积极事件还是消极事件),它们会影响项目绩效,从而影响项目的度量指标。应对不确定事件带来的变更时,要同时更新受此变更影响的度量。可以根据绩效度量结果启动不确定性绩效域中的活动,例如识别风险和机会;
作为项目工作的一部分,应与项目团队和其他干系人合作,以便制定度量指标、收集数据、分析数据、做出决策并报告项目状态。
引言(重点)
广义的不确定性是一种不可知或不可预测的状态,不确定性包含以下意义:
风险:与不可知未来事件相关的风险。
模糊性:与不了解当前或未来状况相关的模糊性。
复杂性:与具有不可预测结果的动态系统相关的复杂性。
成功驾驭不确定性首先要了解项目运行的环境。造成项目不确定性的环境因素主要包括:
经济因素,例如价格波动、资源可用性、借款能力,以及通货膨胀/通货紧缩;
技术考虑因素,例如新技术、与系统相关的复杂性以及接口;
法律的或者立法的约束或要求;
与安全、天气和工作条件相关的物理环境;
与当前或未来条件相关的模糊性;
由舆论和媒体塑造的社会和市场影响;
组织外部或内部的政策和职权结构影响等。
不确定性绩效域涉及与不确定性相关的活动和职能。
在项目整个生命周期过程中,有效执行本绩效域可以实现预期目标,主要包含:
了解项目的运行环境,包括技术、社会、政治、市场和经济环境等;
积极识别、分析和应对不确定性;
了解项目中多个因素之间的相互依赖关系;
能够对威胁和机会进行预测,了解问题的后果;
最小化不确定性对项目交付的负面影响;
能够利用机会改进项目的绩效和成果;
有效利用成本和进度储备,与项目目标保持一致等。
项目经理需要重点关注风险、模糊性、复杂性、不确定性的应对方法。
风险是不确定性的一个方面。风险是指一旦发生即会对一个或多个项目目标产生积极或消极影响的不确定事件或条件。消极风险称为威胁,积极风险称为机会。所有项目都有风险,因为它们是不确定性程度各异的独特性工作。
在整个项目期间,项目团队成员应主动识别风险,以避免或最小化威肋的影响,并触发或最大化机会的影响。威胁和机会都会有一套可能的应对策略,可以在风险发生时实施这些策略。
为有效驾驭风险,项目团队需要在追求项目目标的过程中确定风险临界值,即风险可接受的范围。风险临界值表示的是针对目标可接受的偏差范围,风险临界值反映了组织和干系人的风险偏好。风险临界值需要在项目风险影响级别中明确定义,并在整个项目生命周期过程中与干系人进行沟通。
模糊性有两类:概念模糊性和情景模糊性。
当人们以不同的方式使用类似的术语或论点时,就会出现概念模糊性,即缺乏有效的理解。例如,”上周报告的进度处于正轨”这句话不明确。到底是上周进度处于正轨,还是这个情况是上周报告的,这些都不明确。此外,对于何谓“处于正轨”,人们可能也会有疑问。逼过正式确立共同的规则并定义术语(例如“处于正轨”的含义),可以减少这种类型的模糊性。
当可能出现多个结果时,就会出现情景模糊性。有多个选项解决一个问题是情景模糊性的一种形式。探究模糊性的解决方案包括渐进明细、实验和使用原型法。
复杂性是由于人类行为、系统行为和模糊性而难以管理的项目集、项目或其环境的特征。
当有许多相互关联的影响以不同的方式表现出来并相互作用时,就会存在复杂性。
在复杂的环境中,单个要素的累积最终导致无法预见或意外的结果,这种情况并不少见。
复杂性的影响是使人们无法准确预测发生任何潜在结果的可能性,甚至无法知道可能会出现什么样的结果。
处理复杂性有许多方法,一些方法是基于系统,一些方法需要重新构建,而其他方法则是基于过程。
收集信息
为多种结果做好准备
集合设计
增加韧性
从产品或可交付物角度看,不确定性绩效域与其他7个绩效域都相互作用:
随着规划的进行,可将减少不确定性和风险的活动纳入计划。这些活动是在交付绩效域中执行的,度量可以表明随看时间的推移风险级别是否会有所变化。
项目团队成员和其他干系人是不确定性的主要信息来源,在应对各种形式的不确定性方面,他们可以提供信息、建议和协助。
生命周期和并发方法的选择将影响不确定性的应对方式。在范围相对稳定的采用预测型方法的项目中,可以使用进度和预算储备来应对风险;在采用适应型方法的项目中,在系统如何互动或干系人如何反应方面可能存在不确定性,项目团队可以调整计划,以反映对不断演变情况的理解,还可以使用储备来应对不确定性的影响。
(1)促进干系人参与的步骤包括:识别、理解、( )、优先级排序、参与和( )。
A.分析 变更
B.分析 监督
C.效果评价 监督
D.效果评价 变更
(2)有效执行团队绩效域可以实现的预期目标,不包括____。
A.共享责任
B.建立高绩效团队
C.所有团队成员都展现出相应的领导力和人际关系技能
D.项目以有条理、协调一致的方式推进
(3)____决策速度快,但容易出错,也会因为未考虑受决策影响的人的感受而降低他们的积极性。____决策具有包容性的特点,可增加对决策的承诺,促使人们参与决策。
A.单方面 群体
B.群体 专家判断
C.单方面 集中
D.群体 集中
(4)评价项目以有条理、协调一致的方式推进,可以通过对照____和其他度量指标,对项目结果进行绩效审查来判断。
A.项目需求
B.项目目标
C.项目计划
D.项目基准
(5)对某一事物进行度量会对其行为产生影响,因此需要谨慎制定度量指标,表明了度量具有____。
A.霍桑效应
B.蝴蝶效应
C.木桶效应
D.青蛙效应
判断下列表述正误,正确的选√,错误的选×。
(1)绩效域共同构成了一个统一的整体,作为一个完整系统,在项目生命周期过程中运行,系统内的每个绩效域相互作用、相互关联和相互依赖,并协调一致、共同运作,支撑项目目标和价值的实现。
(2)干系人绩效域涉及项目团队人员有关的活动和职能。
(3)项目团队文化需要通过制定项目团队规范通过正式方式形成和建立。
请指出8个绩效域在整个项目进展过程中的关联关系,并举例说明它们是如何作为一个整体,在项目中相互作用、协调一致,共同支撑项目目标的实现的。
参考答案:略
end