项目管理知识体系(Project Management Body Of Knowledge,PMBOK)是由美国项目管理协会(Project Management Institute,PMI)开发的一套描述项目管理专业范围的知识体系,包含了对项目管理所需的知识、技能和工具的描述。
定位于“项目管理知识体系指南”而非项目管理知识体系
将项目管理定义为“将知识、技能、工具和技术应用于项目活动,以便达到或超过干系人的需要或对项目的期望
明确决定要采用基于过程的标准
将项目管理定义为"将知识、技能、工具和技术应用于项目活动,以便达到项目要求。"
第1个正式指明《项目管理标准》独立于且有别于《项目管理框架和知识体系》的版本。
首次将“敏捷”内容纳入正文,而非仅在示例中提及。
拓展了知识领域前言,包括核心概念、发展趋势和新兴实践、裁剪时需要考虑的因素以及在敏捷或适应型环境中需要考虑的因素。
从系统视角论述项目管理,《项目管理标准》中加入了“价值交付系统”,价值交付系统从系统角度,重点关注与业务能力结合在一起的价值链,为组织的战略、价值和商业目标提供支持。“价值交付系统”强调过程的输出是为了实现项目的成果,而实现项目的成果最终目标是为了将价值交付给组织及其干系人。
增加了8个绩效域,这些绩效域对于有效交付项目成果至关重要。绩效域所代表的项目管理系统,充分体现了组织彼此交互、相互关联且相互依赖的管理能力,这些能力只有协调一致才能实现期望的项目成果。
《项目管理标准》中增加12个项目管理原则
体现了各种开发方法:预测型、适应型、混合型等
是为提供一项独特的产品、服务或成果所做的临时性工作
临时性
明确的开始和结束(≠历时短)、机遇短、项目团队临时
不一定适用于项目产生的产品、服务、成果
独特性
创造的可交付成果不同
执行团队或采用的流程不同
变革性
推动组织从“当前状态”到“将来状态”
价值性
有形:资产、股权、市场份额…;
无形:商誉、品牌认知度
项目管理就是将知识、技能、工具与技术应用于项目活动,以满足项目的要求
项目管理通过合理运用与整合特定项目所需的项目管理过程得以实现。项目管理使组织能够有效且高效地开展项目。
有效的项目管理能够帮助个人、群体以及公共和私人组织:
项目管理不善或缺乏项目管理可能会导致:
超过时限;成本超支;质量低劣;返工;项目范围扩大失控;组织声誉受损;相关方不满意;正在实施的项目无法达成目标。
有效和高效的项目管理应被视为组织的战略能力。它使组织能够:
将项目成果与业务目标联系起来;
更有效地展开市场竞争;
支持组织发展;
通过适当调整项目管理计划,以应对商业环境改变给项目带来的影响。
项目成功可能涉及与组织战略和业务成果交付相关的标准与目标,这些项目目标可能包括:
1、完成项目效益管理计划;
2、达到可行性研究与论证中记录的已商定的财务测量指标,这些财务测量指标可能包括净现值(NPV)、投资回报率(ROI)、内部报酬率(IRR)、回收期(PBP)和效益成本比率(BCR)
3、达到可行性研究与论证的非财务目标;
4、组织从“当前状态”成功转移到“将来状态”;
5、履行合同条款和条件;
6、达到组织战略目的和目标,使干系人满意;
7、可接受的客户/最终用户的采纳度;
8、将可交付成果整合到组织的运营环境中;
9、满足商定的交付质量;
10、遵循治理规则;
11、满足商定的其他成功标准或准则(例如过程产出率)等。
从组织的角度来看项目、项目集和项目组合管理:
项目集和项目管理:正确地做事;
项目组合管理则:做正确的事。
过程资产:包括工具、方法论、方法、模板、框架、模式或PMO资源。
治理文件:包括政策和流程。
数据资产:包括以前项目的数据库、文件库、度量指标、数据和工件。
知识资产:包括项目团队成员、主题专家和其他员工的隐性知识。
安保和安全:包括对设施访问、数据保护、保密级别和专有秘密的程序和实践等
组织文化、结构和治理。如愿景、使命、价值观、信念、文化规范、道德和行为规范。
设施和资源的地理分布。例如包括工厂位置、虚拟团队、共享系统和云计算。
基础设施。例如包括现有设施、设备、组织通讯渠道、信息技术硬件、可用性和功能。
信息技术软件。例如包括进度计划软件工具、配置管理系统、工作授权系统。
资源可用性。例如包括合同和采购制约因素、获得批准的供应商和分包商以及合作议。
员工能力。例如包括现有人力资源的专业知识、技能、能力和特定知识。
市场条件。例如包括竞争对手、市场份额、品牌认知度和商标
社会和文化影响与问题。例如包括政治氛围、行为规范、道德和观念
法律限制。例如包括与安全、数据保护、商业行为、雇佣和采购有关的国家或地方法律法规。
商业数据库。例如包括标杆对照成果、标准化的成本估算数据、行业风险研究资料和风险数据库。
学术研究。例如包括行业研究、出版物和标杆对照成果。
政府或行业标准。例如包括与产品、生产、环境、质量和工艺有关的监管机构条例和标准
财务考虑因素。例如包括货币汇率、利率、通货膨胀率、关税和地理位置。
物理环境要素。例如包括工作环境、天气和制约因素。
出自 政府、行业协会、公司管理层…
用来 遵守
方式 被动接受
出自 历史项目团队、相关项目部门…
用来 使用
方式 主动参与、更新维护
优点
强大的技术支持,便于知识、技能和经验的交流
清晰的职业生涯晋升路线
直线沟通、交流简单、责任和权限很清晰
有利于重复性工作为主的过程管理
缺点
职能利益优先于项目,具有狭隘性
横向之间的联系弱、部门间沟通协调难度大
项目经理极少或缺少权利、权威
项目管理发展方向不明,缺少项目基准等
优点
项目经理负责制、有明确的项目目标
改善了项目经理对整体资源的控制
获得职能组织更多的支持
最大限度地利用公司的稀缺资源
降低了跨职能部门间的协调合作难度
使质量、成本,时间等制约因素得到更好的平衡
团队成员有归属感,士气高,问题少
缺点
管理成本增加
多头领导
难以监测和控制
资源分配与项目优先的问题产生冲突
权利难以保持平衡等
优点
目标明确单一
结构单一,责权分明,利于统一指挥
沟通简洁、方便
决策快
缺点
员工缺乏事业上的连续性和保障
顶目环境比较封闭,不利于沟通、技术和识等共享
管理成本过高,如项目的工作量不足则资源配置效率低
| 项目特点 \ 组织类型 | 职能型组织 | 弱矩阵型 | 平衡矩阵型 | 强矩阵型 | 项目型组织 |
|---|---|---|---|---|---|
| 项目经理权力 | 很小/没有 | 有限 | 小~中等 | 中等~大 | 大~全权 |
| 全职参与项目的员工比例 | 没有 | 0~25% | 15%~60% | 50%~95% | 85~100% |
| 项目经理职位 | 部分时间 | 部分时间 | 全时 | 全时 | 全时 |
| 项目经理头衔 | 项目协调员、项目主管 | 项目协调员、项目主管 | 项目经理、项目主任 | 项目经理、计划经理 | 项目经理、计划经理 |
| 项目管理行政人员 | 部分时间 | 部分时间 | 部分时间 | 全时 | 全时 |
1 | PMO是对与项目相关的治理过程进行标准化,并促进资源、方法论、工具和技术共享的一个组织结构。 |
PMO可以:提出建议;领导知识传递;终止项目;根据需要采取其他行动。
PMO的一个主要职能是通过各种方式向项目经理提供支持,这些方式包括:
对PMO所辖的全部项目的共享资源进行管理;
识别和制定项目管理方法、最佳实践和标准;
指导、辅导、培训和监督;
通过项目审计,监督对项目管理标准、政策、程序和模板的遵守程度;
制定和管理项目政策、程序、模板和其他共享的文件(组织过程资产)
对跨项目的沟通进行协调。
PMO有如下几种不同类型:
支持型:支持型PMO担当顾问的角色,向项目提供模板、最佳实践、培训,以及来自其他项目的信息和经验教训。这种类型的PMO其实就是一个项目资源库,对项目的控制程度很低。
控制型:控制型PMO不仅给项目提供支持,而且通过各种手段要求项目服从,这种类型的PMO对项目的控制程度属于中等。他可能要求项目:一是采用项目管理框架或方法论;二是使用特定的模板、格式和工具;三是遵从冶理框架
指令型:指令型PMO直接管理和控制项目。项目经理由PMO指定并向其报告。这种类型的PMO对项目的控制程度很高。
产品管理可以表现为不同的形式,包括:
产品生命周期中的项目集管理。
产品生命周期中的项目管理
项目集内的产品管理
项目经理的角色不同于职能经理或运营经理。
一般而言,职能经理专注于对某个职能领域或业务部门的管理监督。运营经理负责保证业务运营的高效性。
项目经理则由执行组织委派,负责领导团队实现项目目标
概述
项目经理在其影响力范围内可担任多种角色, 这些角色反映了项目经理的能力, 体现了项目经理的价值和作用, 项目经理会涉及项目、 组织、 行业、 专业学科和跨领域范围内的角色。
项目
组织
行业
专业学科
跨领域,或运营经理
管理
1 | 直接利用职位权力 |
领导力
1 | 利用关系的力量指导、影响和合作 |
引言
1 | 成为勤勉、尊重和关心他人的管家 |
管家
成为勤勉、尊重和关心他人的管家
项目经理应该具有管家精神,遵循「正直、关心、可信、合规」的态度开展活动,对管理岗位克忠职守,并具有三重底线(财务、社会、环境)意识。
干系人
有效地干系人参与
干系人对项目影响巨大,需要有效地让干系人参与到项目全过程中,争取积极的支持,减轻消极的反对,从而助力项目成功。
团队
营造协作的项目团队环境
项目由团队完成,团长只有在协作的基础上才能创造高绩效。
领导力
展现领导力行为
团队中每个人都应具有领导力。应根据项目情景应用不同的领导力风格。有效的领导力有助于项目取得成功
系统
识别、评估和响应系统交互
项目团队需要有全局性、系统化、整合化的视角来看待和思考项目所处的环境以及项目运作的全过程。
风险
优化风险应对
团队要积极与干系人互动,主动管理项目风险,增强机会降低威胁,从而降低项目受损失或失败的可能性,提升项目受益或成功的可能性。
质量
将质量融入到过程和可交付物中
质量是项目的基本要求,要同时考虑满足过程质量和可交付物质量两个方面。
裁剪
根据环境进行裁剪
项目具有独特性,应根据独特的项目环境对项目管理方法进行裁剪,从而使得项目管理方法与过程更适合一个具体的项目。
价值
聚焦于价值
项目管理的最终成功指标和驱动因素是价值。项目管理重点要从可交付物的实现往后移,更加关注成果、收益、价值。
变革
为实现预期的未来状态而驱动变革
在VUCA时代,环境不断变化,因此无论个人、群体还是组织都需要不断去适应变化而推动变革。项目应变革而生,顺变革而为。
复杂性
驾驭复杂性
团队应理解复杂性来源并持续关注,结合系统思考来提升驾驭复杂性能力。
适应性和韧性
拥抱适应性和韧性
项目过程中要能以结果为导向,不断适应变化,克服问题和困难,在困难挫折中能恢复活力,从而促进项目成功。
项目的生命周期:项目从开始到结束所要经历的主要阶段
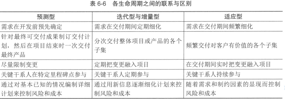
采用预测型开发方法的生命周期适用于已经充分了解并明确确定需求的项目,又称为瀑布型生命周期。
在生命周期的早期阶段确定项目范围、时间和成本,对任何范围的变更都要进行严格管理,每个阶段只进行一次,每个阶段都侧重于某一特定类型的工作。
采用选代型生命周期的项目范围通常在项目生命周期的早期确定,但时间及成本会随看项目团队对产品理解的不断深入而定期修改
采用增量型生命周期的项目通过在预定的时间区间内渐进增加产品功能的一系列选代来产出可交付成果。只有在最后一次迭代之后,可交付成果具有了必要和足够的能力,才能被视为完整的。
迭代方法和增量方法的区别:
迭代方法是通过一系列重复的循环活动来开发产品,而增量方法是渐进地增加产品的功能。
又称敏捷型或变更驱动型项目,适合于需求不确定,不断发展变化的项目(在每次迭代前,项目和产品愿景的范围被明确定义和批准,每次迭代(又称"冲刺”)结束时,客户会对具有功能性的可交付物进行审查。审查时关键干系人会提供反馈,项目团队会更新项目待办事项列表,以确定下一次选代中特性和功能的优先级。
混合型生命周期是预测型生命周期和适应型生命周期的组合。
项目管理过程组是为了达成项目的特定目标,对项目管理过程进行的逻辑上的分组。
项目管理过程组不同于项目阶段:
项目管理过程组是为了管理项目,针对项目管理过程进行逻辑上的划分。
项目阶段是项目从开始到结束所经历的一系列阶段,是一组具有逻辑关系的项目活动的集合,通常以一个或多个可交付成果的完成为结束标志。
一个过程组的输出通常成为另一个过程组的输入,或者成为项目或项目阶段的可交
付成果
项过程组中的各个过程会在每个阶段按需要重复开展,直到达到该阶段的完工标准。
适应型项目往往可分解为一系列先后顺序进行的,被称为“迭代期”的阶段。在每个迭代期都要利用相关的项目管理过程,为了有效管理高度复杂且充满不确定性和变更的项目,重复开展项目管理过程组会产生管理费用,在迭代的各个阶段,所需的人力投入水平如图所示。
高度适应型项目往往在整个项目生命周期内持续实施所有的项目管理过程组。采用这种方法,工作一旦开始,计划就需根据新情况而改变,需要不断调整和改进项目管理计划的所有要素,这种方法中的过程组相互作用如图所示。
知识领域指按所需知识内容来定义的项目管理领域,并用其所含过程、实践、输入、输出、工具和技术进行描述。
项目绩效域是一组对有效地交付项目成果至关重要的活动
项目绩效域是项目执行过程中需要密切关注的相互作用、相互关联和相互依赖的领域,它们可以协调一致地实现预期的项目成果。
价值交付系统描述了项目如何在系统内运作,为组织及其干系人创造价值。
价值交付系统包括项目如何创造价值、价值交付组件和信息流。
项目可以通过以下方式创造价值:
1 | 1、创造满足客户或最终用户需要的新产品、服务或结果; |
(1)项目有明确的起点和终点,体现了项目的____特性。
A.独特性
B.临时性
D.及时性
C.渐进明细
(2)项目管理不善,可能会导致的后果不包括____。
A.项目范围失控
B.组织声誉受损
C.管理制约因素
D.干系人不满意
(3)从项目、项目集、项目组合管理的目标来看,____注重于开展“正确”的工作,即“做正确的事”。
A.项目组合管理
B.单个项目管理
C.大项目管理
D.项目集管理
(4)在____组织结构中,项目经理全职指定工作角色。
A.职能型
B.平衡矩阵型
C.强矩阵型
D.弱矩阵型
(5)____PMO直接管理和控制项目。项目经理由PMO指定并向其报告。这种类型的PMO对项目的控制程度很高。
A.指令型
B.支持型
C.控制型
D.组合型
(6)针对领导力和管理二者的区别,属于领导力的特征的是____。
A.直接利用职位
B.关注系统和架构
C.关注可操作性的问题和问题的解决
D.激发信任
(7)____的特点是先基于初始需求制订一套高层级的计划,再逐渐把需求细化到适合特定的规划周期所需的详细程度。
A.预测型项目生命周期
B.混合型项目生命周期
C.适应型项目生命周期
D.瀑布型项目生命周期
(8)价值驱动的项目管理知识体系关注价值的实现,包含了项目管理原则、绩效域、项目生命周期、过程组、十大知识领域和价值交付系统,其中____是基础,是所有项目干系人在整个项目生命周期过程中各项活动的行动指南。
A.项目生命周期
B.项目管理原则
C.绩效域
D.价值交付系统
判断下列表述正误,正确的选√,错误的选×。
(1)规划过程组是为了完成项目管理计划中确定的工作,以满足项目要求。
(2)项目管理者在遵守内部和外部准则的同时,应该以负责任的方式行事,以正直、关心和可信的态度开展活动,同时对其所负责项目的财务、社会和环境影响做出承诺。这体现了展现领导力行为的原则。
(3)项目绩效域是项目执行过程中需要密切关注的相互作用、相互关联和相互依赖的领域,它们可以协调一致地实现预期的项目成果。
(4)项目可通过提高效率、生产力、效果或响应能力创造价值。
(5)放任型领导关注他人的成长、学习、发展、自主性和福利。
end